BLUE DYNAMIC: Aplikace pro efektivní provoz


Blue Dynamic zjednodušuje každodenní operace pro maloobchodníky, velkoobchodníky a logistické společnosti a pomáhá urychlit jejich obchodní procesy. Naši seniorní integrační specialisté navrhují a implementují integrační řešení s využitím služeb integrace cloudového prostředí Azure.
Technologický stack
React, Redux, React Native
.NET
Tým
Python vývojář Pythonu
.NET vývojář
Úvod
Blue Dynamic pomáhá maloobchodním, velkoobchodním a logistickým společnostem zlepšovat jejich podnikání. Působí především v České republice a po celé Evropské unii. Zaměřují se na implementaci systémů Microsoft Dynamics 365 a poskytování kompletní IT infrastruktury a vývojových služeb, zejména na platformě Microsoft.
Výzvy
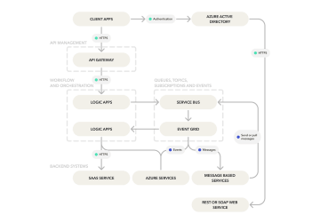
Hlavním cílem bylo přechod na integrační rozhraní hostované v on-premise prostředí do Microsoft Azure cloudu. Kromě toho, s tím jak klient začlenil nové aplikace do svého technologického stacku, byla nezbytná bezproblémová integrace. Tyto nové aplikace vyžadovaly hladkou interakci se stávajícími systémy, včetně správy datových přenosů, dávkového zpracování a zpracování v reálném čase.
Solution
Hlavním účelem integrace je bezproblémový přenos dat mezi interními a externími systémy, zachování integrity dat mezi různými zdroji a zajištění přesnosti a aktuálnosti informací v interních systémech. Integrace také spravuje různé obchodní události, jako je vytvoření objednávky, splnění nákupní objednávky a expedice produktů.
Existuje několik integrací se systémy třetích stran. Například jedna z klíčových integrací je s GS1, která byla nutná pro přesné přiřazení identifikačních klíčů skladovým položkám a zajištění jejich správného rozpoznání jako obchodních položek.
Zajímá vás naše spolupráce s Blue Dynamic? Neváhejte nás kontaktovat pro více informací!
Výsledky
Spolehlivé doručování dat: Implementována funkčnost message brokera pro zajištění plynulého přenosu dat mezi systémy CRM a ERP.
Automatizovaná upozornění: Zavedena upozorňovací služba pro rychlé informování zaměstnanců v případě selhání přenosu dat z důvodu technických problémů.
Bezproblémová konverze dat: Umožněna plynulá konverze dat mezi zdrojovými a cílovými systémy, usnadňující integraci softwaru pro objednávání externích dodavatelů s interními CRM/ERP systémy.
Zjednodušené integrační rozhraní: Optimalizována výkonnost a sníženy náklady na cloudové služby refaktoringem kódu pro zjednodušení integračního rozhraní.
Závěr
Klientský tým zaznamenal výrazný úspěch v projektech. Vývojáři Whirr Crew hráli klíčovou roli ve zvyšování efektivity integrace, zajištění plynulého doručování dat, integrity a hladkého zpracování klíčových obchodních událostí, jako je tvorba objednávek a expedice produktů. Naše úsilí vedlo ke zlepšení výkonnosti integračních rozhraní a optimalizaci softwaru, což vedlo ke snížení faktur od poskytovatele cloudových služeb. Snížení provozních incidentů přispělo také ke snížení výdajů spojených s technickou podporou na zavolání, což klientovi přineslo úspory nákladů.
Významné zlepšení výkonu některých integračních rozhraní (doba přenosu dat snížena z 2 hodin na 20 minut).
Úspory nákladů - optimalizace stávajícího softwaru umožnila snížit účty za cloudové služby o tisíce eur. Snížení provozních nákladů - nízká úroveň incidentů ve výrobě vedla ke snížení výdajů spojených s technickou podporou na zavolání.